1

DMD News DMD News

Analysis on the use and maintenance of bearing in two-high rolling mill

Author: Views:614 publishTime:2023-04-18

Abstract: Based on the structural characteristics and working conditions of rolling mill bearings, the notes and related requirements in the process of assembly, use and maintenance of bearings were analyzed in view of the phenomenon of large consumption of bearings.

Key words: rolling mill; Bearing; Assembly; Load; maintenance


1. Introduction

The bearing of the roll is used to support the rolling roll and maintain the correct position of the roll in the frame. The roll bearing should have the characteristics of small friction coefficient, sufficient strength and stiffness, long life and easy to change the roll. There are 20 sets of C50.01.100C mill in the plate and tape workshop of the steel mill, 6 of which are installed and used online. Each mill is equipped with 4 sets of FCD6084300 cylindrical roller bearings. In 2003, a total of 219 sets of bearings and 388 sets of FCD6084300/02 inner sleeves are consumed, with a total value of 1.276 million yuan. Reducing the consumption of bearings is an important measure to reduce the cost.


2. Analysis of working condition and damage cause of two-high mill

The working condition of two-high mill is bad, the temperature is high and the dust is large. When rolling parts through, due to the influence of cooling water, the surface temperature decreases rapidly, the temperature is maintained at 70℃~90℃, and the internal temperature is still very high because of not cooling, the dust in the rolling process sometimes enters the mill. Therefore, the damage rate of rolling mill is quite high, one machine every 48 hours on average, and the damage of rolling mill is mainly caused by the damage of bearing, which accounts for more than 90% of the damage of rolling mill. After a long-term investigation, we found that many bearings were damaged, not because of the quality of the bearings themselves, but because of the assembly quality and use errors of the bearings. It can be seen that the correct use method, reasonable assembly and maintenance of bearings is the key to extend the service life of bearings.


3. FCD6084300 bearing structure analysis

Four rows of cylindrical roller bearings, model FCD6084300, used in plate and belt workshop of steel mill, provided by two bearing factories in Handan and Beijing. Its structure is basically the same, for double inner sleeve, double coat comb cage bearing, mainly composed of coat, inner sleeve, rolling body and cage four parts. This bearing dynamic load capacity of 2 305 kN, static load up to 6 565 kN, limit speed up to 915r/min, high rotation accuracy, the inner and outer sleeve can be separated, interchangeable, geometric shape is simple than other bearings, this kind of bearing rolling body and raceway are cylindrical, so can obtain higher machining accuracy, so as to ensure the bearing assembly accuracy.


4. Influencing factors and assembly requirements

4.1 Factors affecting assembly quality

4.1.1 The life of bearing is inseparable from the design of bearing seat. If the bearing seat is not designed and manufactured properly, it will lead to uneven bearing force and reduce the bearing life. Bearing seat should have the ability to adjust the center, to avoid the roller deflection deformation caused by the bearing by off-load.

4.1.2 Whether the size, geometry, accuracy grade and tolerance range of the spare parts related to bearings conform to the design.

4.1.3 Whether the smoothness and hardness of the contact surface matched with the bearing are within the prescribed range; Whether all clearance and interference fit meet the design requirements and so on.

4.2 Inner Sleeve Installation

The inner sleeve of the four row cylindrical roller bearing and the roll neck should be fitted with interference, and the heating should be heated to about 100℃ during installation, and not exceed 120℃. Usually use induction heater or oil heating, do not use cutting gun baking. The inner sleeve is installed in the roll neck, so that it and the water ring close contact, to prevent the water ring activity, two inner sleeves to die. There should be no gaps.

4.3 Installing the Coat

The outer coat of the four columns of cylindrical roller bearings is excessively matched with the inner hole of the bearing seat. During assembly, the whole composed of coat, roller and cage is gently driven into the bearing seat with copper rod, and the inner side of the fixed end cover is firmly attached. When loading the coat, attention should be paid to the marks on the end face and the end face of the cage, and the marking should not be reversed. The bearing should be loaded in accordance with the initial state sequence when unpacking, in order to prevent the phenomenon of burning the bearing due to uneven force of the roller. When installing bearings, the bearing seat should be placed horizontally. After the bearings are installed, the stress interval should be marked for key inspection when the roller is changed.


5. Bearing inspection and maintenance

5.1 Check during operation

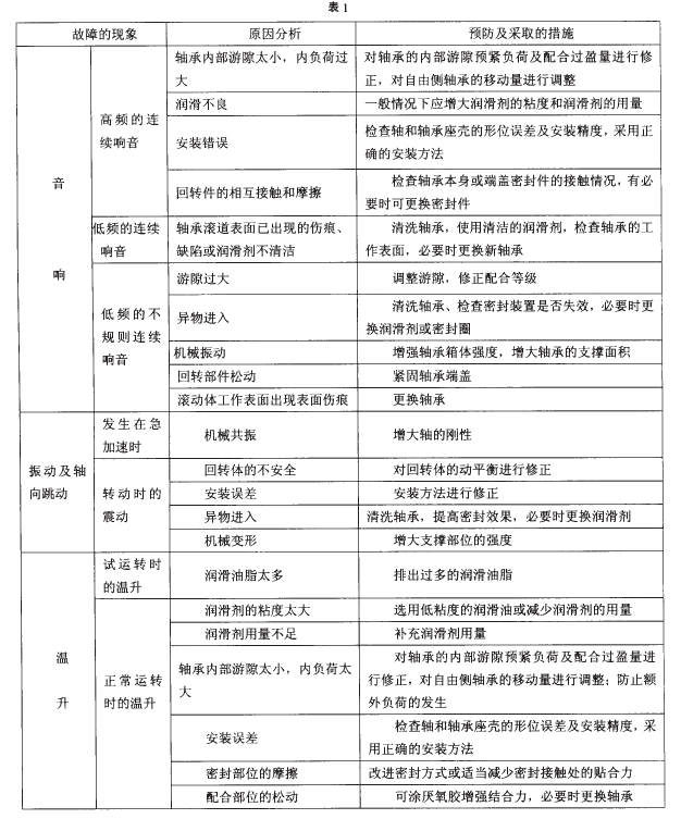
According to the requirements of the process regulations, the bearing is listened to, observed and measured within a fixed period. Listen to is to use one end of the specified instrument against the radial shell of the bearing axial end cover and bearing seat, the other end of the ear to listen to the bearing in the process of operation, whether there is a crash and mechanical friction sound. Observation is to observe the operating environment, installation position, vibration offset, lubrication and other conditions, whether there is a bad environment; Measurement is the quantitative detection of bearing seat with thermometer and vibrometer.

Through the above three methods, it can be determined whether the bearing is in normal state in operation and the corresponding measures should be taken. The bearing failure and preventive measures in operation are shown in Table 1.

图片

5.2 Check in the static State

Check the tightness of the related spare parts, whether the parts are in the correct position, and whether they are loose. For strip rolling mill, the larger the axial channeling momentum of rolling roll. The greater the axial impact force due to acceleration. Therefore, it is necessary to check regularly whether the working roller bearing seat has been pressed and whether it is loose. In particular, there must be no axial clearance fixation between the operating side bearing seat and the rolling frame, so as to reduce the matching clearance between the driving side bearing seat and the rolling frame window as far as possible, in order to slow the impact of the transmission shaft runout on the bearing. In addition, bearing lubricant can be tested to check whether the lubricating oil into debris, oxide sheet, water, etc. Strip mill is usually subjected to strong impact load, bearing vibration is large, easy to lose grease. Therefore, the grease is required to have strong adhesion, which can be firmly adhered to the surface of the parts. Part of the grease lubricate the bearing in the raceway, and the rest of the grease is kept in the inner space of the bearing to play a sealing role. If external dirt intrudes into the bearing seat, the first pollution is the grease near the outside, so that the bearing parts surface wear, with the increase of dirt, wear surface will increase, at the same time will form cracks and gradually expand, and finally make the ring crack. When serious, it will scrap roll, bearing seat and other related parts.

5.3 Inspection after disassembly

The roll needs to be replaced within 48 hours of use. Cleaning agent can be used to clean the bearing, dry it with compressed air, and then check the roller, cage and raceway. Rollers and raceways appear dented, pitting and other phenomena, according to the specific circumstances of the replacement, at the same time, to check the seal axial and radial clearance check, add lubricants for reserve.


6 Closing remarks

6.1 Bearing consumption is reduced because proper installation, inspection and maintenance methods of bearings are included in relevant regulations.

6.2 In 2003, the output of plate and strip workshop of the steel mill was 650,000 t, and the bearing consumption of tons of steel was equivalent to 19.6 yuan/t; In 2004, the output of plate and belt workshop of steel mill was 680,000 t, and the bearing consumption of tons of steel (equivalent value) was 1.75 yuan /t; A total of 221 sets of FCD6084300 cylindrical roller bearings were consumed, and 306 sets of FCD6084300/02 inner sleeve were consumed. Compared with 2003, the consumption of inner sleeve was significantly reduced with 82 sets less. In 2004, the total value of bearing consumption was 1.19 million yuan.

6.3 Many factors affect the service life of bearings: choice of tolerance fit, choice of clearance, choice of bearing seal, choice of lubricant, bearing loading and storage; It also has a great relationship with the size and fluctuation of rolling force. Therefore, to develop a comprehensive management system and requirements, in order to really, better play the effect of extending the service life.



【 Reference 】

[1] LIU Bao, f7. Rolling Machinery and Equipment [M]. Beijing; Metallurgical Industry Press, 1996

[2] Zhou Jiannan, Chen Changzheng. Rolling Bearing of Steel Rolling Machinery [M]. Beijing; Metallurgical Industry Press, 2001


[Disclaimer] This article is from the network, by rolling mill bearing finishing and publishing, copyright belongs to the original author. Reprint please indicate the source, if there is infringement, please contact us to delete.

Related Tags:

Related news